首页 评估专栏 | Document content

普通高等学校本科教学工作合格评估指标体系

 体育与健康教学部    2023/9/4 20:09:18    

普通高等学校本科教学工作合格评估结论及其标准

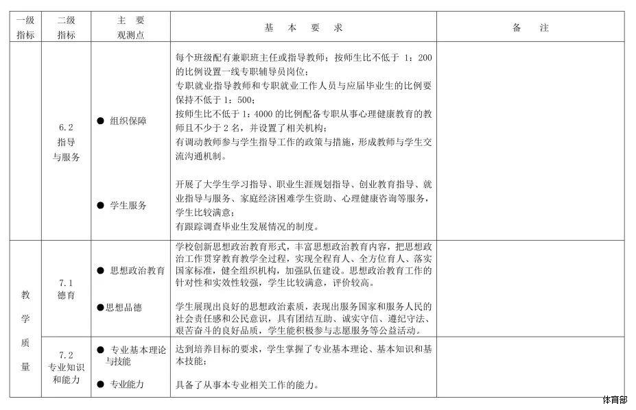
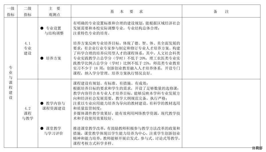
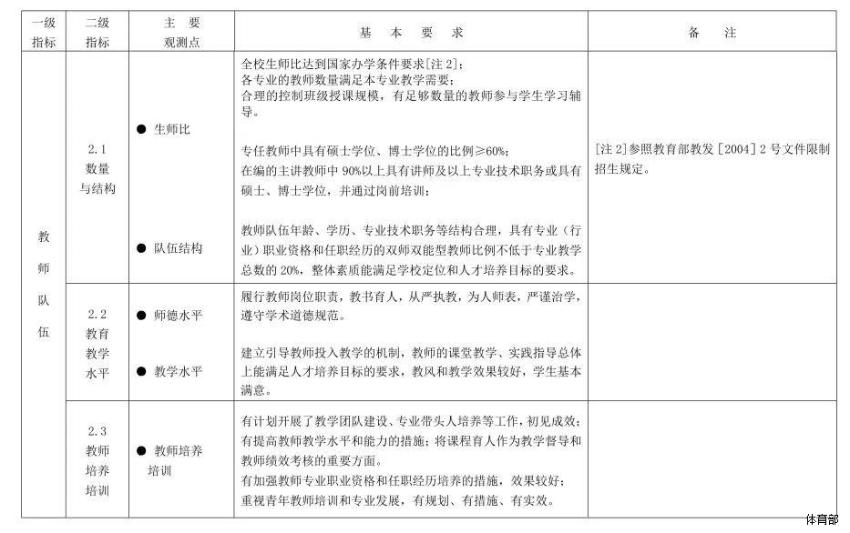
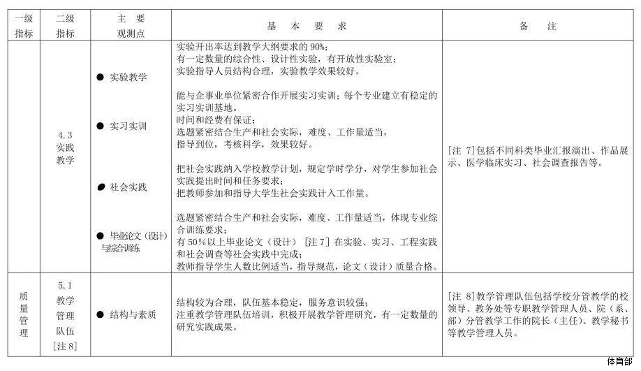
1.指标情况本方案中,一级指标7个,二级指标20个,观测点39个。 

2.评估结论专家组评估结论经统计汇总专家个人投票结果后得出,总体结论分为通过、暂缓通过和不通过三种,标准为:通过:专家所投票数中,通过的票数大于等于三分之二;不通过:专家所投票数中,不通过的票数大于三分之一;暂缓通过:介于合格与不合格中间的票数。专家个人投票依据:通过:39个观测点中,有84%以上,即33个及以上观测点达到基本要求;不通过:39个观测点中,有不足77%,即9个及以上达不到基本要求;暂缓通过:39个观测点中,有7或8个达不到基本要求。




上一篇:没有了

下一篇:体育与健康教学研究部开展评估专项整改